Flux
FLUX
link
before you get to react, know redux
before you get to redux, know flux
this is about flux
flux
- solves the messy interactions from using the MVC model
- because some actions would trigger a cascade of other actions
- and because JS is async, many actions in async can trigger cascades of many other actions (hence they are very hard to track)
- MVC+
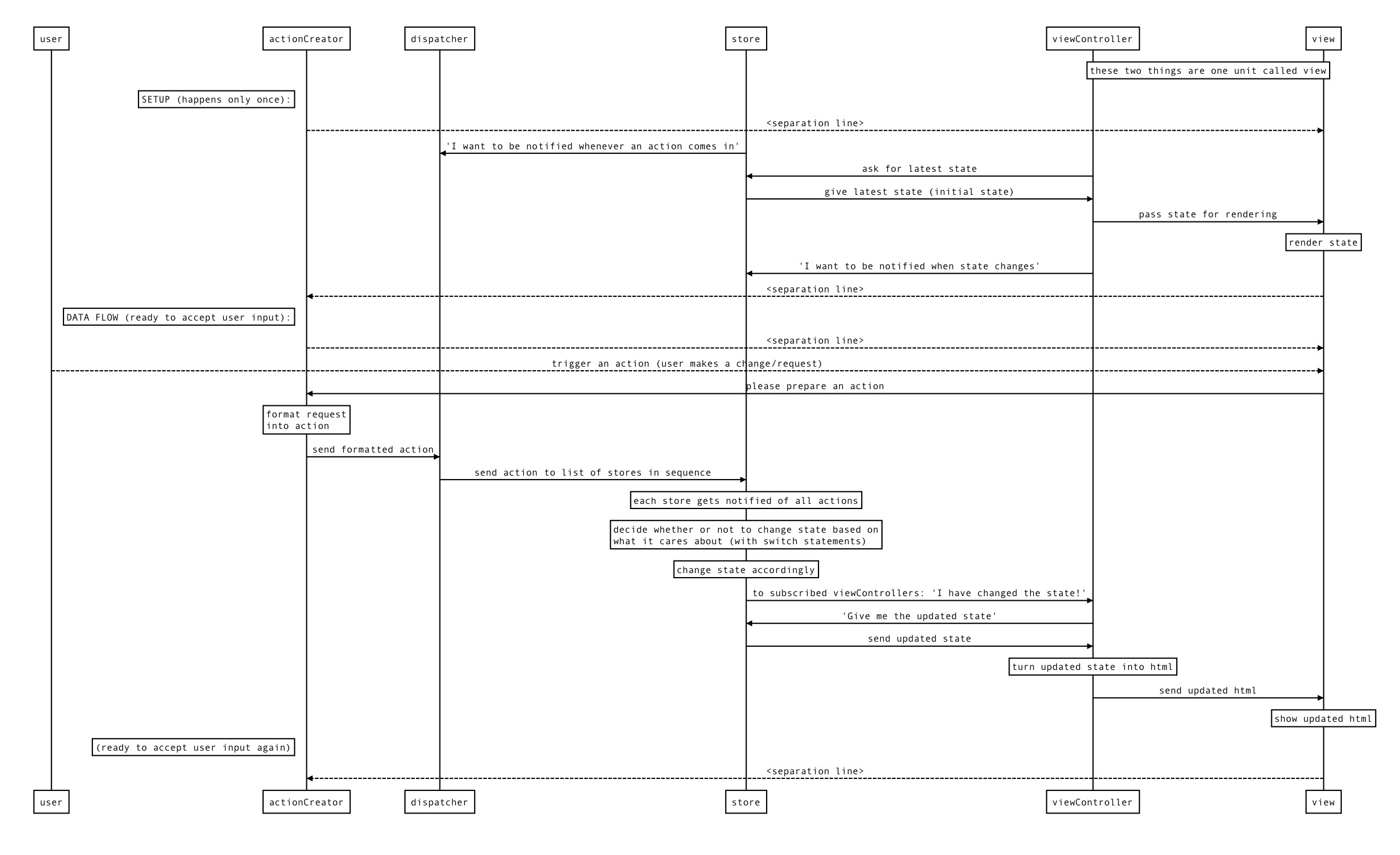
- flux as the solution: unidirectional information flow
- action
- dispatcher
- store
- view
- goes back to 1.
describing flux as a team of people working together
1. the ACTION creator
- in charge of creating actions
- the path that all changes and interactions go through
- like a cartographer, mapping out routes
- or a telegraph operator
- tell the operator what you want to send
- the operator formats it so that the rest of the system can understand (dots and dashes)
- creates an action with a type and a payload
- type: one of the types you have defined as actions (usually a list of constants)
- after creating the action, the action creator passes the action off to the dispatcher
There’s a neat side effect to having a part of your system that knows all of the possible actions. A new developer can come on the project, open up the action creator files and see the entire API — all of the possible state changes — that your system provides.
2. the DISPATCHER
takes an action, passes it to all the stores registered to it, handles dependencies (pass to store 1, wait for result, then pass to store 2)
controls when to tell which store to do what
- basically a big registry of callbacks
- like a telephone switchboard operator
- keeps a list of all the stores(?) it needs to send actions to
- when the action comes in, it will pass the action around to different stores
- does this asynchronously, like a multi-tasking switchboard operator at the peak of his/her career
- dependencies between stores (do 1 before doing 2) are managed with waitFor(), which is like async/await
- different from many other architectures:
- action is sent to all registered stores regardless of action type
- the telephone operator sends a full list of actions to all stores
- means the stores do the filtering for what it cares about what doesn't
3. the STORE
go through all actions taken from DISPATCHER, make changes to state based on what it cares about, and tell CONTROLLER VIEW that the state has changed
only does stuff that they care about, in their own time
- the store holds all state in the application (snapshot of the current state of the app)
- all the state changing logic happens inside the stores
- like an over-controlling bureaucrat
- all state changes must be made by it personally
- all requests for changes must go through the action creator > dispatcher pipeline, you can't request the store to change stuff directly
- if a store is registered with the dispatcher, all actions will be sent to it
- inside the store there's usually a switch statement to look at the action type and decide whether or not to care about the action.
- if the store cares about the action, it will figure out what change needs to be made based on this action, and update the state.
- once the store has made its changes, it will emit a change event
- this will notify the controller view (?) that the state has changed.
4. the CONTROLLER VIEW and the VIEW
controller view is the logic, view is the display endpoint
when the state has changed, take new state, turn state into html and pass it to the views.
- only knows how to take the data and format into output that people understand (HTML)
- the controller view is like the middle manager between store and view
- store tells CONTROLLER VIEW when the state has changed, CONTROLLER VIEW collects the new state, formats state into html, passes the updated state to all of the VIEWs under it
HOW THEY ALL WORK TOGETHER (in flowchart)
